双11余温逐渐散去,紧接着又迎来了双12年末大促。淘宝、京东、拼多多、抖音、快手等“放大招”,准备在双12期间再次掀起消费热潮。不过,面对日益理性的消费者和激烈的市场竞争,它们能否如愿以偿?双12能否摆脱“鸡肋的尴尬”?
出品|
作者|可乐
审稿|云马
一、双十二战线也拉长
12月9日晚8点,淘宝、京东“双12”将正式开启,而抖音电商、快手电商则已于12月6日抢先开启了双十二活动。此前,淘宝、拼多多、京东等平台“摩拳擦掌”、积极备战,开启了双十二的招商,其中,早在11月22日,拼多多已开始了双十二的招商及大促活动。

电子商务研究中心特约研究员刘俊斌称,双十二本来是淘宝等平台提出的促销活动,现在抖音、快手平台也在做双十二,是延续了以前的促销,对新晋平台的影响力、市场拓展有益,对商家的年底销售任务的冲刺、库存清空有一定的力度,对消费者来说也有一定的购买实惠。而且对于新平台商家来说,平台的支持力度未必足够,毕竟当前内卷严重,货架电商刚刚起步,促销还是有必要的。
二、玩法层出不穷
今年,淘宝重启双12,去年这项大促曾更名为“淘宝年终好价节”,更早之前,淘宝“双12”曾叫过“淘宝亲亲节”“全民好价节”,以及“人民宝贝”评选。在玩法上,淘宝今年也略有不同。本届淘宝双12推出“捡宝”玩法,平台和商家将共同补贴数千万件商品,还有满300减40、品类券和商家券,以及惊喜红包、下单返红包等优惠。

12月8日,拼多多“双12”大促正在火热进行中,百亿补贴新一轮的“超级加倍补”活动也正式启动,活动商品重点覆盖美妆、个护、母婴、食品、生活电器等多个类目的大牌好物,并在百亿补贴日常价基础上叠加双重优惠,最高折扣可再打5折。此次“超级加倍补”活动将从12月8日上午10点,延续至13日上午10点。活动期间,消费者只需进入拼多多首页,点击百亿补贴频道并进入“加倍补”活动专区,即可一站式加购全球好物。

12月6日,“抖音商城年终狂欢季”正式上线,平台在短视频、直播、商城货架等多个购物场景加补优价好物,涵盖暖冬服饰、食品生鲜、家具家电等多个类目,帮助消费者省心下单。活动期间,消费者选购商品有机会享受一件立减15%优惠,领券下单最高可享满300减85,活动持续至12月31日结束。
本次大促适逢双12、圣诞、元旦三个重要节点,抖音电商推出一件立减、官方直降等玩法,满足消费者的节日购物需求。同时,平台针对美妆、服饰、家电、生鲜等重点类目推出专项品类日活动,以实惠的价格和高质量的产品,为消费者提供更多选择。
12月5日,快手电商宣布开启双12年终狂欢购,以“低价放送,爆款折上折”为主题,从12月6日至12日,将带来超2500家品牌的大牌大补商品、超万款价格直降爆品、大额满减券和购物团宠粉节等大促优惠和活动玩法,主推应季低价好物,掀起跨年前最后一波购物狂欢。期间,快手还拿出了超20亿流量补贴和各类红包专项补贴等激励政策,全场域协同发力,助商达实现年前生意爆发。
今年双12年终狂欢购,快手电商将在商城、泛货架场域补贴上万商品,发放满300减35的平台满减券和满400减60的品类券,覆盖活动全周期。

11月29日上午10点,分期乐商城启动双十二年终盛典。作为2024年最后一波超级促销活动,双十二期间,商城爆款商品实行双十二同价政策,买贵可补差价,保证消费者提前买货价格无忧。满减机制上,年度精选好货官方立减补贴低至85折,跨店每满300减50且上不封顶,折扣力度不低于刚刚过去的双十一活动。
本次双十二促销活动持续14天,包括爆发期、轮动期、巅峰爆发期。11月29日10点、12月11日零点,分期乐商城将两次进入全品类爆发期。爆发期内,用户可享受自营爆款同价、精选爆款官方立减补贴以及跨店满减,更有大额优惠券等额外补贴,叠加多重优惠。轮动期内,专注年轻客群的分期乐商城还推出Apple品牌、服饰、甄品惠大牌、美妆等多个主题日活动,为年轻人提供优质商品。
电子商务研究中心特约研究员陈虎东认为,其实对于很多网购节来说,如何提升消费一直以来都是他们关注的大事,因此各种玩法的出现也都是顺理成章的事情,再怎么新颖都不新奇。在消费不振的情况下,这类的玩法将会越来越多,为了挖空心思的让消费者掏钱,其实平台、商家都承担着巨大的压力,因为本身各种玩法其实都是考验着各方的运营能力。
“但是对于消费者来说,在当前的消费状况下,普通人的消费理念则更为趋于节省,捂紧口袋也成为了大部分普通消费者惯常的行为。因此这其实是商家、平台、消费者三者之间的一个博弈过程,大背景其实都是和消费现状有关的。”陈虎东表示。
不过,电子商务研究中心网络零售部主任、高级分析师莫岱青称,如今用户购买已经越来越趋向理性,再加上如今电商促销颇为频繁,基本上每月都有,并且也都持续一段时间,无非是力度大小的差异。对用户来说,电商大促已经成为常态,选择性更多,未必要集中在年末。况且用户刚经历过双11,腰包提前透支,加上今年过年相对早,用户也会预留钱包给之后的年货节,因此对双12的关注度会有所下降,参与度不高。
三、如何抢夺商家?
无论是双11还是双12,平台都会推出相应招商规则,吸引更多商家参与活动。在2024年淘宝双12狂欢节招商规则中提到,活动预热时间为2024年12月07日00:00:00-2024年12月09日19:59:59;正式活动时间为2024年12月09日20:00:00-2024年12月12日23:59:59。本次活动设立“跨店满减”及“官方立减”两类玩法。“跨店满减”每满300元减40元,“官方立减”指的是生效官方立减玩法的商品遵循平台统一设定的各类目最低让利比例,在此基础上卖家自主可选择提供更大的优惠力度。官方立减参与商品类目及其最低让利比例。
天猫双12招商规则显示,参与商家可享:店铺首页等相关页面官方活动氛围布置、官方立减工具支持等基础资源;并可灵活选择各活动会场、官方推广资源等。报名商家需按照规则要求支持“官方立减”或“跨店满减”玩法生效,同时商家全店商品须支持“消费者体验提升计划”。

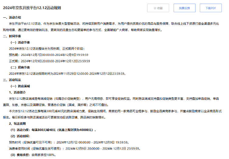
12月2日,京东公布2024年双12活动规则。今年京东双12分为预热期和正式期:12月7日0:00-12月9日19:59为预热期;12月9日20:00-12月12日23:59为正式期。
今年京东双12的主要活动玩法为跨店满减满300元减40元。全品类商家均可参与跨店满减活动,活动费用由商家100%承担。平台鼓励商家以全店商品形式报名。京东将在推荐、搜索、凑单页、会场等公域场景为跨店满减商品提供流量支持。同时,京东双12商品打标活动延续了双11的“打标免报名”方式。商家全店满足招商规则的商品将由系统自动圈选打标,不需要商家再进行报名。

11月22日,拼多多已开启双12年终大促活动招商,商家可开始报名。据悉,今年拼多多双12从11月22日开始,持续至12月12日。除了传统的搜索推荐加权、亿万流量、大促打标、官方补贴等活动权益,本次双12大促仍然延续了拼多多双11对于品牌的“优待”。定邀品牌的旗舰店只需要在11月28日18点前进行锁费(锁定特定的大促广告投入费用),完成站外官博投放、审核,且店内有商品参与大促、百亿补贴、限时秒杀等资源位活动,即可在对标店铺范围内比价,做到“同款同价”参与大促。
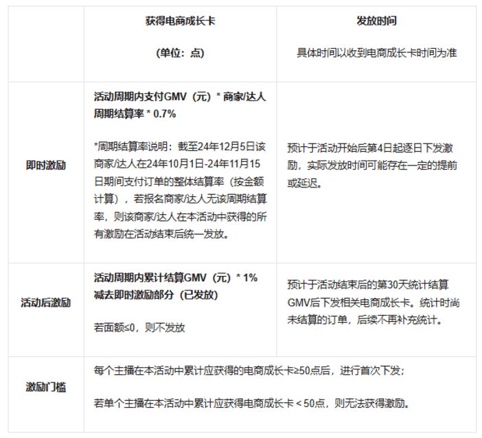
11月26日,微信小店12.12年终好物节活动激励计划公布,活动周期为2024年12月6日20:00:00至2024年12月12日23:59:59。活动期间,作为带货主播选择“购物”类目开播,累计成交数据满足对应目标门槛并符合活动要求,可获得对应电商成长卡激励。单个主播账号在本活动中,即时激励部分最多可获300,000点电商成长卡激励;即时激励加活动后激励累计最多可获得600,000点电商成长卡激励。

电子商务研究中心网络零售部主任、高级分析师莫岱青认为,与双11相比,双12更注重淘宝集市C店以及一些中小卖家,走的是性价比路线。双11更注重品质和大品牌的促销,而双12则更注重性价比和中小商家的优惠。
陈虎东则表示,双11与双12本质上都是相同的,只有细节上不同,例如其实很多商家都选择了自播这种形式,也慢慢的推出了一些符合自身运营特点的玩法,但是大的方面其实都差不多。

(图为电子商务研究中心特约研究员刘俊斌)
“从抖音、快手等大促活动来看,我认为双十二是直播平台向直播+货架电商的转型升级。”刘俊斌这样说到。
四、双十二能否掀起热潮?
双十二诞生创立之初,时任淘宝总裁张宇表示,双十二会把精力用于促进买卖双方的互动及建立良性电商生态圈,并认为除了抢购低价商品外,用户和卖家还有其他需求等待满足,比如一个和平台沟通的窗口,以及更丰富的购物娱乐活动。然而,十几年过去,双12热度逐渐下降,成交额也已隐藏多年。况且前有双11,后有年货节,双12处境是否尴尬?
莫岱青称,如今用户购买已经越来越趋向理性,再加上如今电商促销颇为频繁,基本上每月都有,并且也都持续一段时间,无非是力度大小的差异。对用户来说,电商大促已经成为常态,选择性更多,未必要集中在年末。况且用户刚经历过双11,腰包提前透支,加上今年过年相对早,用户也会预留钱包给之后的年货节,因此对双12的关注度会有所下降,参与度不高。
陈虎东表示,无论是什么消费节,本身都要和消费趋势结合起来才会有用,消费热潮的兴起,不在于各种消费节,但是消费节的普及或者蔓延,则一定是和消费市场环境有关的。所以双12的促销成果主要还是看消费者的经济状况。

(图为电子商务研究中心主任曹磊)
电子商务研究中心主任曹磊指出,双12已成为电商行业年末大促的重要节点之一,拼多多、淘宝、京东、抖音电商、快手电商、微信小店、分期乐商城等均推出各种优惠活动,对消费者来说仍具有一定吸引力。不过,面对消费者需求的变化和电商平台的竞争压力,双12也需要不断创新和优化活动形式。同时,也需要关注经济环境的变化和新兴技术的发展趋势,才能适应当下电商市场的节奏。毕竟双12因为前有“黑五”和“双11”,后有圣诞、元旦及春节年货大促,从时间节点上看,未免被电商和消费者视为“鸡肋的尴尬”。

“直击双十二”特别系列策划,通过滚动播报、短视频播报、专题直击、全媒体发布、媒体评论、投诉维权等方式报道,密切跟踪天猫、淘宝、京东、拼多多、苏宁易购、唯品会、抖音电商、快手电商等各大电商,对双12持续播报、监测、评论。
相关文章
2026-04-04186阅读
2026-04-04186阅读
2026-04-04186阅读
2026-04-04186阅读
2026-04-04186阅读
2026-04-04186阅读
2026-04-04186阅读
2026-04-04186阅读
2026-04-04186阅读
2026-04-04186阅读