扬子晚报

口头询问销售人员,得到的反馈是电池衰减质保标准为“8年或16万公里电池衰减量不高于20%”,可另一名销售人员却称是“8年或16万公里电池衰减量不高于30%”,这还不够荒唐,曲先生查看车辆质保手册后发现,上面写的居然是“3年或10万公里电池衰减量不高于20%”。
“原本就是觉得奥迪是大品牌,值得信任,这才买了这辆纯电奥迪Q4,没想到两年不到,也就29000多公里,在4S店检测电池衰减量已达8.6%。”南京市民曲先生告诉记者,如果按照质保手册上的标准,3年之后,电池衰减超出20%,厂家不予负责,自行更换汽车电池费用至少在10万元上下,让他觉得难以承受。
车主:纯电奥迪Q4电池衰减质保期远落后同行
曲先生前不久拨打了扬子晚报96096读者热线,投诉说自己2023年3月在南京中升恒岳汽车花了27万元多,购入一辆纯电奥迪Q4,车辆保养时经检测电池衰减过快。“两年不到,也就29000多公里,在4S店检测电池衰减量已达8.6%。”曲先生称,他查看质保手册后发现,上面写的居然是“3年或10万公里电池衰减量不高于20%”。

曲先生的电动奥迪Q4
“如果按照质保手册上的标准,3年之后,电池衰减超出20%,厂家不予负责,自行更换汽车电池费用至少在10万元上下,我觉得难以承受。”曲先生告诉记者,奥迪对电池衰减的质保却落后同行一大截。“我身边的比亚迪、智己、蔚来、特斯拉车主给我看了他们的质保书,关于电池容量衰减限制质保,像比亚迪海鸥明确为8年15万公里(动力电池包修期)电池衰减量不高于30%、智己LS6明确为8年24万公里电池衰减量不高于30%、蔚来ET5明确为8年12万公里电池衰减量不高于20%、在特斯拉网站上,Model 3后轮驱动版和Model Y后轮驱动版明确为8年16万公里电池衰减量不高于30%。”

暗访:3年10万公里还是8年16万公里?
“可能有人会问我,当初买车时怎么不好好看看质保手册?其实,当时我问过销售员,得到的答案和质保手册上不一样。”曲先生称,买车前4S店销售员承诺是质保8年或16万公里电池衰减量标准,自己一听跟市面上大多数品牌一致,就没有怀疑了。
曲先生承认,他现在拿不出当时购车时销售员的承诺凭证,并且在提车时未对质保时间进行核实。不过,他在今年2月份,又一次进店南京中升恒岳汽车时,留存了当天销售人员关于“奥迪电池衰减质保标准”的录音凭证。录音中,销售人员说,奥迪电车的电池衰减质保标准为“8年或16万公里电池衰减量不高于20%”,不过,随后又有一位销售员改口“8年或16万公里电池衰减量不高于30%”。
为了保障后续用车权益,曲先生向奥迪品牌提出了电池衰减质保延时至“8年16万公里”或折价退车的诉求。

奥迪:符合三包要求,超过3年后没有质保
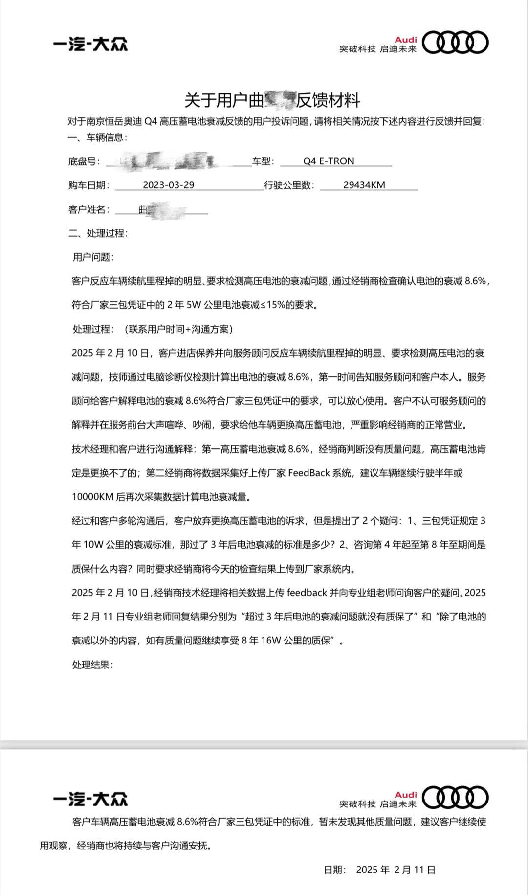
随后,记者联系了奥迪汽车销售公司总部,厂家当即出示了一份《关于用户曲XX反馈材料》的投诉反馈书。
针对客户更换电池的诉求,奥迪在反馈材料中回复车主:高压蓄电池衰减8.6%,符合厂家三包凭证中的要求,暂未发现其他质量问题,高压蓄电池肯定是更换不了的;建议车辆继续行驶半年或10000KM后再次采集数据计算电池衰减量。厂家还在反馈材料确认:“超过3年后电池的衰减问题就没有质保了”和“第4年起至第8年,除了电池的衰减以外的内容,如有质量问题继续享受8年16万公里的奥迪质保”。
“奥迪说符合三包凭证规定3年10万公里的衰减标准,可是我在网上看到的并不是这个标准。”曲先生在网上搜索发现,根据工信部2016年发布的《新能源汽车生产企业及产品准入管理规定》,新能源汽车(含纯电动、插电式混合动力)的动力电池、驱动电机等核心部件,生产企业需提供不低于8年或12万公里的质保(以先到者为准)。另外,质保期内电池性能出现衰减不得超过20%。
对于曲先生的这一疑问,记者也联系了奥迪汽车销售公司总部,不过发稿前并未得到回复。

专家:别大意了,电车购买前尤其关注质保条款
记者采访了一位汽车服务企业新能源技术专家,他表示,奥迪对电池衰减质保限定在3年或10万公里电池衰减量不高于20%,和主流“提供更长期限或终身质保”车企做法拉开了差距。他提醒电车购买者,自费换电池费用高昂,约整车价的30%~50%,购车前要尤其仔细阅读质保条款,重点关注衰减限值、检测方式及限制条件,必要时通过合同明确权益。此外,一些汽车品牌在推出优厚的售后质保权益时,也给这些权益的生效设置了较为苛刻的前提条件。比如,只能限定为首任车主,二手车就不行,或者给出了使用场景限制,比如非营运车辆、年行驶里程上限、需在官方渠道保养等前提,这些都需要在购车前了解清楚。

江苏同大律师事务所李小亮律师认为,如果消费者持有销售人员虚假陈述、夸大宣传的相关录音,虽然不是购车时的直接证据,但是,可能会让人相信其陈述的真实性,会对后期的维权起到帮助。李小亮认为,对于复杂的质保政策,要向消费者进行详细、清晰的解释,确保消费者理解。对于涉及车辆质保等重要的承诺和信息,应尽量以书面形式在合同或相关文件中明确,避免口头承诺带来的纠纷。
(扬子晚报/紫牛新闻记者 郭一鹏)
相关文章
2025-07-2140阅读
2025-07-2140阅读
2025-07-2140阅读
2025-07-2140阅读
2025-07-2140阅读
2025-07-2140阅读
2025-07-2140阅读
2025-07-2140阅读
2025-07-2140阅读
2025-07-2140阅读