2月22日讯(记者 闫军)发行5天后,科创综指ETF密集结募。
2月21日,首批13只科创综指ETF发行5日合计募集204亿元。发行进度上,包括招商、博时、景顺长城、鹏华、华泰柏瑞、南方、华夏、天弘以及汇添富基金9家科创综指ETF21日结募,加上此前已经结募的建信、工银以及易方达旗下产品,13只科创综指ETF中,仅剩富国科创综指ETF还未宣布结募。
发行数据来看,已经结募的12只产品中,建信、博时以及易方达旗下科创综指ETF发行超过20亿份上限,其他家发行均超过10亿元。

渠道发力最强依然是国泰君安+海通组合,累计斩获40亿元销售,中信证券紧随其后,华泰证券、银河证券、国信证券以及兴业证券同样表现不俗。
9只科创板综指ETF同日结募
根据此前发行公告显示,包括华泰柏瑞、汇添富、建信、天弘、易方达、鹏华、华夏、南方、博时、景顺长城旗下科创综指ETF均将在21日结募,此外,招商、富国和工银基金旗下科创综指ETF原计划2月28日结募。
21日下午,各家科创综指ETF结募海报出街,从销售状况来看,建信、博时以及易方达募集达到20亿上限,其他家也均超过10亿元,均满足成立条件。有机构人士调侃,各家非常默契,心照不宣募集过半,规模相差并不大。

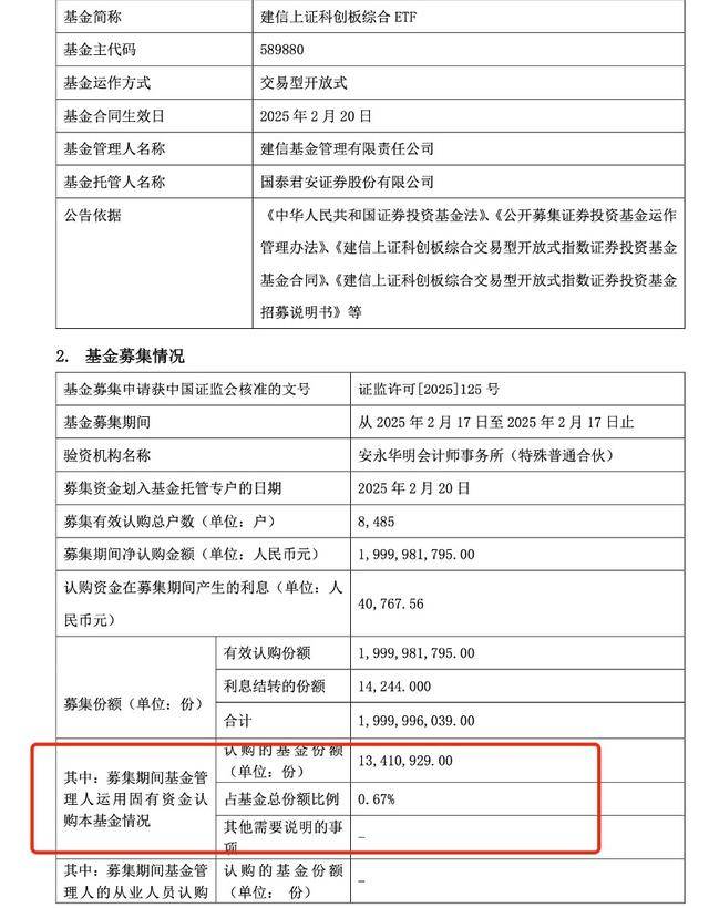
发行节奏上,建信科创综指ETF闪电发行,仅半日售罄。随后公司发布配售公告显示,建信科创综指ETF采取全程比例配售,有效认购申请确认比例67.058%。截至最新,该ETF公告成立,该基金认购人数为8485人,其中,建信基金自购1341万元。

工银基金与易方达也相继提前结募,其中,易方达基金表示,科创综指ETF认购微超上限,也将对所有认购采用“全程比例确认”的原则进行配售。
双创行情火热,基金公司发行压力骤降,有基金公司表示,不“卷”了,虽然渠道依然是券结销售动力足,优先销售激励政策好的产品,但是整体发行较为正常,多数公司没有达到发行上限。
“国泰君安+海通”销售领跑
在本轮发行中,“国泰君安+海通”依然是王者级别表现。发行首日,贡献了25亿元的销售,占比当日发行的近三成,仅为建信科创综指ETF销售超15亿元。截至最新,不完全统计显示,该组合销售超40亿元,为建信、工银以及招商旗下科创综指ETF保驾护航。
中信证券销售能力同样强大,为易方达、华夏旗下科创综指ETF发行助力。此外,银河证券、华泰证券、国信证券以及东方证券销售不俗。
ETF发行离不开券商的护航,不过,券商在ETF首发中应该扮演怎样的角色,在近期也引发行业思考。原因在于,不论是A500ETF,还是科创综指ETF,行业中普遍存在为了首发激励,一定程度“赎旧买新”的现象,在一线销售有考核压力,主题行业ETF在当下的行情中领跑,亦有销售引导客户资金从沪深300ETF、中证A500ETF中撤离,认购科创综指ETF。
在业内看来,明星基金经理时代银行销售主动产品的沉疴旧疾,在券商销售ETF中死灰复燃,在科创高位时,引导资金从宽基中撤出,等待建仓,极有可能造成投资者当前资金闲置,且,后续套在高位。
最快下周可建仓,但有基金公司担忧风险
DeepSeek宣布下周开源5个代码库,消息一出,再度引爆科技板块,
盘面上来看,截至收盘,恒生科技指数大涨6.53%创3年来新高,芯片、生物医药、智能驾驶、机器人涨幅居前,阿里巴巴涨超14%;A股方面,科创50指数涨近6%,创2023年4月26日以来新高。沪深两市全天成交额2.19万亿,较上个交易日放量4360亿,自2024年12月13日以来再度突破2万亿。
场内ETF中,云计算ETF、通信ETF、大数据ETF、科创芯片ETF等AI应用板块的超20只ETF单日涨幅超7%。在科创综指ETF发行期间,还有公司表示,希望趁着这波上涨,早日建仓,能够让投资者享受到这波行情的赚钱效应。但是随着这波行情,要不要在最火热的时候建仓,亦有基金公司开始犹豫。
“择时是很难的,即使坚定看好科技板块的长期投资价值,在当下建仓,也是要谨慎。”有基金公司坦言,不想重蹈首批中证A500ETF高位建仓的覆辙,让投资者入场即亏钱。

(记者 闫军)
相关文章
2026-04-07112阅读
2026-04-07112阅读
2026-04-07112阅读
2026-04-07112阅读
2026-04-07112阅读
2026-04-07112阅读
2026-04-07112阅读
2026-04-07112阅读
2026-04-07112阅读
2026-04-07112阅读