报告由国网冀北电力有限公司电力科学研究院刘辉撰写,主要围绕构网型新能源并网特性展开研究,涵盖构网型控制视角、并网特性分析等关键内容。
1. 构网型控制的三个视角
原理构网:控制网侧变流器输出电压,模拟同步机运行。常见控制结构有下垂控制、虚拟同步控制(VSG)等,稳态运行易实现,对硬件无额外要求。
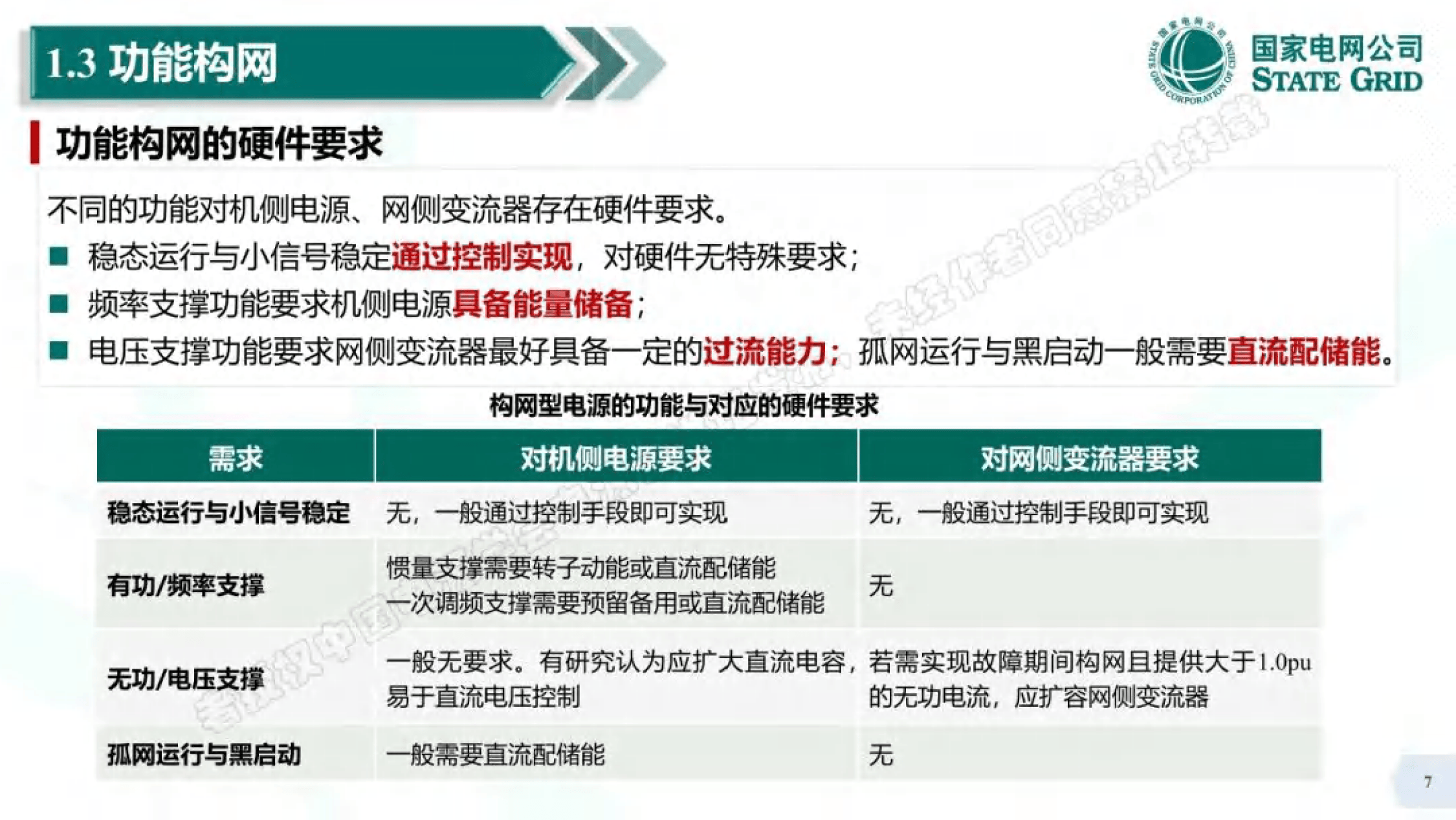
功能构网:国外标准规范对其功能要求分为稳态运行与小信号稳定、电网强度适应性等多个大类。不同功能对机侧电源和网侧变流器有不同硬件要求,如频率支撑需机侧电源储能,电压支撑要求网侧变流器有过流能力 。
故障构网:系统故障时设备仍以电压源方式运行。控制上需虚拟阻抗等限流手段,硬件上网侧变流器过流能力与外部电网强弱有关。
2. 构网型变流器并网特性分析
频率支撑:传统同步机系统有功响应分初始、惯量、调差分配三个阶段。通过双机系统电磁暂态仿真发现,构网型变流器在扰动后能快速分担有功,一次调频可参与惯量分配阶段,与同步机构成的系统频率响应特性优于纯同步机系统;跟网型变流器不参与初始分配,响应速度慢,不适合主动支撑。
电压支撑:构网型变流器通过无功 - 电压下垂特性支撑电压,电压调节系数越大效果越好。在含多变流器系统仿真中,构网型场站电压支撑效果优于跟网型,且电气距离影响支撑效果,跟网型在电压恢复后存在助增暂态过电压风险。
振荡抑制:构网型电源在大部分频段呈现“正电阻 + 电感”特性,可削弱跟网型变流器“负电阻 + 电容”特性,占比达20%后能避免次/超同步振荡。强电网下,双内环控制的构网型电源易失稳,引入虚拟阻抗可解决该问题。
跟网型和构网型的关系:构网型是对现有模式的补充,预计未来30%左右的构网配置较为合适。跟网型机组并网特性需持续完善,跟网与构网共存模式有待探索;构网型并网性能虽有提升,但多电压源并联特性等问题仍需深入研究 。
















免责声明:我们尊重知识产权、数据隐私,只做内容的收集、整理及分享,报告内容来源于网络,报告版权归原撰写发布机构所有,通过公开合法渠道获得,如涉及侵权,请及时联系我们删除,如对报告内容存疑,请与撰写、发布机构联系
相关文章
2025-07-2161阅读
2025-07-2161阅读
2025-07-2161阅读
2025-07-2161阅读
2025-07-2161阅读
2025-07-2161阅读
2025-07-2161阅读
2025-07-2161阅读
2025-07-2161阅读
2025-07-2161阅读