
知时蘑菇
01 单身经济相关产业
02 单身经济布局维度
03 单身经济发展趋势
04 重构单身经济未来
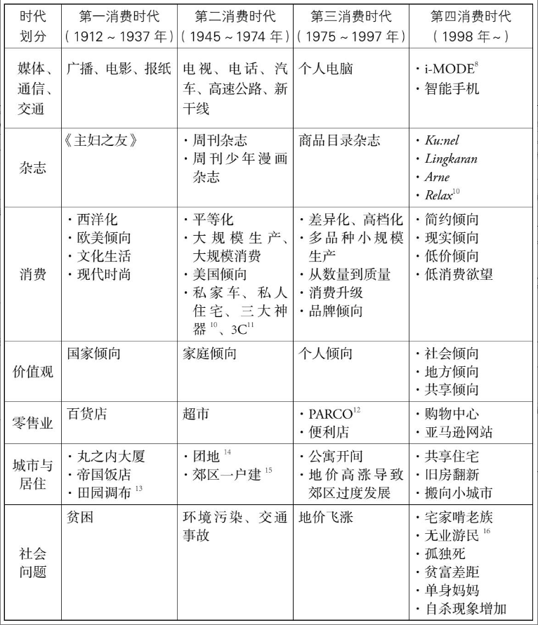
日本社会学家三浦展在《第四消费时代》中指出,消费社会已经历三个阶段并进入第四阶段。第一消费时代追求生活必需品(1912-1941),第二消费时代追求奢侈品和身份象征(1945-1974),第三消费时代通过消费确立个性与身份认同(1975-1995),而第四消费时代(1995至今)则以"断舍离"、"简单生活"为特征,在此阶段消费者不再盲目追求数量,而是更加注重体验、情感满足与生活品质。

当下的中国消费市场,也正悄然发生着类似的变化。中国20-40岁的单身人口(包括未婚和离异)已突破3亿人,占该年龄段总人口的40%-50%。相当于美国的人口总量。25-29岁年龄段未婚率高达51.3%,30-34岁年龄段未婚率达到18.4%,35-39岁年龄段未婚率为8%。这一庞大人口群体正重塑消费市场格局。
单身群体画像:谁在驱动这一经济趋势?
单身群体具有三大典型特征:
高收入水平:中国一半以上的单身人士月均可支配收入在3000到5000元之间;三成左右在5000到8000元之间;一成左右在8000元以上。
高消费倾向:相比家庭型消费者,单身群体储蓄率较低(约10%),边际消费倾向更高,更愿意为自己花费。
个性化消费偏好:单身消费者更追求个性化体验,注重情感满足和自我实现,有独特的生活方式和消费习惯。
艾媒咨询数据显示,45.9%的单身者是主动选择享受单身生活。在2024年中国单身群体认为推动单身经济快速发展的原因中,38.03%的单身认为是个人主义价值观的流行,37.29%的单身人士认为是生活方式的个性化追求。这表明单身不再是一种被动状态,而成为部分人群主动的生活选择。
01
单身经济相关产业
横向来看,单身经济涵盖了衣食住行、精神消费等各个领域。

餐饮消费:一人食的小型化革命
"一人食"成为单身经济最显著的消费特征。研究报告显示,68.1%单身人士表示一个人吃饭为常见的情况,其中32.9%人群更表示工作日以外的时间也以一人吃饭为主。在一人食的情况下,选择点外卖的单身群体占比最高,占45.7%,方便食品和小型餐饮也备受青睐。
预制菜、小份菜单、便利店即食产品、单人火锅等针对单身者的餐饮产品层出不穷。2023年中国方便食品市场规模已达6736亿元。餐饮产业链正经历从产品研发、供应链到销售渠道的全面调整,以满足单身群体的需求。
家居家电:小型化与智能化双轮驱动
针对单身人群开发的小家电产品众多,不仅功能独特,价格也比较实惠。小型电饭煲、一人食电煮锅、迷你冰箱、小升数烤箱、便携式榨汁机、手持熨烫机、小型洗衣机等产品,都具有小容量、高颜值、多功能的特点,成为单身消费者的首选。单身人士对于"小而精"和"一人份"小家电需求持续提升,轻量风扇销量同比增长913.56%,内衣裤分类洗涤的小型洗衣机销量同比增长超过15倍。
宠物经济:情感陪伴的刚需市场
数据显示,2024年超八成的单身群体每月在养宠物上的花费区间在151-500元。值得注意的是,单身人群对宠物的消费升级明显,高端宠物食品、定制化宠物服务等精细化市场正在形成。宠物保险等衍生服务也日益受到关注。
娱乐与精神消费:宅经济的新维度
游戏、线上课程、直播打赏、付费内容等"宅经济"产品成为单身群体的主要消费方向。特别是乙女游戏、虚拟偶像、陪伴型内容等针对单身人群的精神需求,正在形成完整的产业链条,包括内容创作、平台运营和衍生产品开发等。
住房市场:一人居的空间革命
自如、蛋壳等多个租房品牌都打造了单身公寓产品线。独居人口的增加推动了小户型住宅、智能家居、高效家居收纳等市场的发展。这也带动了家居设计、智能家居和居家服务等相关产业的创新发展。
旅游与社交:单人行的新风尚
一人旅行普遍更加注重品质,舍得花钱购买航空意外险、住高星酒店,会预订接送机、机场餐食、贵宾厅等服务,相较多人出游人群,一人行的花费水平高出了60%以上。这催生了一系列针对单身旅行者的旅游产品和服务。
健康与医美:单身人士的自我投资
单身人士更加注重自我投资,健康管理和外貌改善成为主要消费方向。在医美领域,20-25岁年轻人成为医美消费主力,人均消费金额达7700元。轻医美、运动健身、营养保健等服务正受到单身群体的追捧。
心理健康服务也成为新兴市场。约70%的客户倾向于寻求情感交流与倾听服务,以此满足心理慰藉的需求。这促进了线上心理咨询、心理健康APP等新型服务模式的发展。
虚拟偶像与乙女游戏:数字陪伴经济
乙女游戏是以女性人物作为主角,以两个或两个以上的男性角色作为可攻略对象的角色扮演恋爱游戏。在单身经济崛起的背景下,乙女游戏、虚拟偶像等数字陪伴产品迅速发展。
这些产品通过提供情感寄托和社交满足,填补单身群体的情感空缺。同时,虚拟偶像带来的粉丝经济和IP衍生消费也构成了重要的市场空间。《恋与制作人》等国产乙女游戏的成功,展现了这一领域的巨大潜力。
02
单身经济布局维度
消费场景的深度细分
单身消费呈现出场景细分化的趋势。从"一人食"到"一人居",从"一人游"到"一人嗨",单身经济正在渗透到生活的各个角落。这些消费场景的细分,为企业提供了精准定位的市场空间。
服务链条的延伸与整合
单身经济产业链正从单一产品向服务生态延伸。例如,宠物产业从基础的食品用品,延伸到医疗、美容、寄养、保险等全链条服务;小家电产业则通过智能互联,构建起覆盖厨房、卧室、卫浴等全场景的生活解决方案。
线上线下渠道融合
单身经济深度依赖数字化渠道,同时也催生了线下特色服务空间。例如,专为单身人士打造的社交餐厅、一人影院、胶囊旅馆等新兴业态,以及针对单身群体的线上社区和APP,共同构成了单身经济的渠道体系。
03
单身经济发展趋势
从满足基础需求到追求精神满足
单身经济正逐步从满足基础生活需求向精神层面提升。除了衣食住行等基础需求外,单身群体对社交、娱乐、自我提升等精神层面的需求日益增长,这将推动相关产业的创新与升级。
从单一产品到生态系统
企业正从提供单一产品向构建单身生活生态系统转变。例如,小米生态链布局了众多小型智能家电产品,形成了完整的单身生活解决方案;宠物经济也从单一的宠物食品发展到包含医疗、训练、社交等在内的全链条服务。
从被动适应到主动创新
产业链各环节从被动适应单身市场需求,转向主动创新商业模式。例如,长租公寓企业不再简单提供住房,而是融入社交、工作、休闲等多元素,打造适合单身生活的综合空间。
从物质消费到情感经济
单身经济的核心正从物质消费转向情感满足。宠物经济、乙女游戏、虚拟偶像、社交APP等情感陪伴型产业的兴起,正是这一趋势的体现。情感满足将成为单身经济未来发展的重要方向。
04
重构单身经济未来
单身经济的发展可能加剧社会原子化趋势,带来社会关系疏离等问题。如何在满足单身消费需求的同时,促进社会交往和情感连接,是产业发展面临的重要课题。
对于企业而言,把握单身经济趋势,需要深入理解单身人群的多元需求,从产品创新、服务体验和情感连接三个维度,构建差异化竞争优势。同时,也要关注单身经济的社会影响,思考如何在满足个体需求的同时,促进社会交往和情感联结。
为满足很多粉丝的脱单诉求,投行圈子近日拉了一个单身群,入群条件:1.投行圈子会员;2、金融市场一级从业人员;3、社群实名制。
相关文章
2025-09-161559阅读
2025-09-161559阅读
2025-09-111559阅读
2025-07-171559阅读
2025-07-171559阅读
2025-07-171559阅读
2025-07-161559阅读
2025-07-161559阅读
2025-07-161559阅读
2025-07-161559阅读